4-2优先编码器

实现 4-2优先编码器 用了8个门电路,相比之下 4-2编码器 只使用了2个门电路。
优先编码器的扩展
16-4优先编码器 在 16-4编码器 的基础上将子电路 8-3编码器 替换为 8-3优先编码器 即可。
1位2选1选择器

3位4选1选择器

可切换进位计数制的七段数码管

比较器

1位全加器

1位全加器(2)

四位加法器

四位减法器

4位原码加法器
其实是5位,但逻辑是一样的所以就不改了

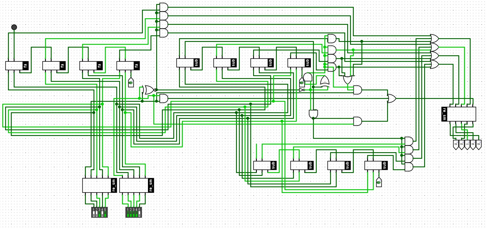
4位反码加法器
依然是5位,反码转换为原码, 用原码加法器计算结果, 再转换为反码.

4位反码加法器(2)
反码直接使用RCA计算时,只要末位加1就能得到正确的反码加法结果

检测补码加法是否发生溢出
An−1 | Bn−1 | Cn−1 | Cn | Sn−1 | 溢出 |
|---|---|---|---|---|---|
| 0 | 0 | 0 | 0 | 0 | 0 |
| 0 | 0 | 1 | 0 | 1 | 1 |
| 0 | 1 | 0 | 0 | 1 | 0 |
| 0 | 1 | 1 | 1 | 0 | 0 |
| 1 | 0 | 0 | 0 | 1 | 0 |
| 1 | 0 | 1 | 1 | 0 | 0 |
| 1 | 1 | 0 | 1 | 0 | 1 |
| 1 | 1 | 1 | 1 | 1 | 0 |
是否溢出 = Cn ^ Cn-1
